您好:欢迎进入江西顺签商务咨询有限公司官网!
在线客服系统

签证小知识一:加纳是不是过境免签?

作者:江西顺签商务咨询有限公司 来源:本站 发布时间:2020-4-18 14:58
加纳签证

      最近抖音上加纳突然火了一波,“黑人抬棺”魔性的音乐加上娱乐性的动作,作为加纳的特定习俗,也让很多客户对加纳这个国家有兴趣。今天有个客户问我们顺签南昌签证中心签证操作员,中国出发从加纳转机到圣多美,需要办加纳签证吗?这个问题其实还是会难到不少人的,而且我查了一下,网上90%查询的内容都很陈旧,而且不全面。所以这里特别写个关于加纳过境签的签证小知识。希望对大家有帮助。
加纳可以免签吗
      首先加纳现在不是过境免签国家,过境加纳转往第三国者,必须持有第三国签证和机票。转机时间超过48小时者,就相当于是入境同等要求了,需要提前办好加纳签证,否则将被拒绝入境。如果是48小时内转机,可在机场办理转机签证(Transit Visa),费用50美元。持此签证者只允许在加纳停留48小时,其间不可从事任何商业活动。已有加纳签证人员则无需办理过境签证。领事馆公布的过境签办理材料有以下内容(如果需要签证申请表电子档的可以联系我们索取):
加纳过境签证所需材料
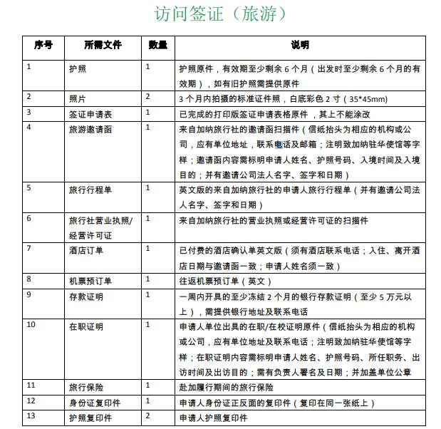
       加纳的旅游签证是比较特殊,不向个人开放申请。需要有来自加纳旅行社的邀请函扫描件(信纸抬头为相应的机构或公 司,应有单位地址,联系电话及邮箱;注明致加纳驻华使馆等字 样;邀请函内容需标明申请人姓名、护照号码、入境时间及入境 目的;并有邀请公司法人名字、签字和日期)。因此一般都需要通过签证公司或者旅行社去办理,当然如果您能直接联系到加纳的旅行社给您出具邀请函也是可以的。
加纳旅游签证需要哪些材料
加纳怎么办签证
      目前我们顺签南昌签证中心办理比较多的是加纳商务签证,包签,包邀请函,包签证所有费用以及服务费。有需要的也可以跟我们联系哦。
      关注顺签南昌签证中心,您身边的签证专家!
南昌哪里办加纳签证
加纳签证多少钱



 
上一篇:提醒!在尼日尔首都尼亚美中国公民注意安全
下一篇:南昌代办签证的公司哪家最靠谱?南昌办签证的地方在哪?

签证咨询:18170908188   团队咨询:18170908188
网址:https://www.visajx.com/     版权所有:江西顺签商务咨询有限公司
          公司地址 :江西省南昌市红谷滩新区红谷中大道788号江信国际花园19号楼807室